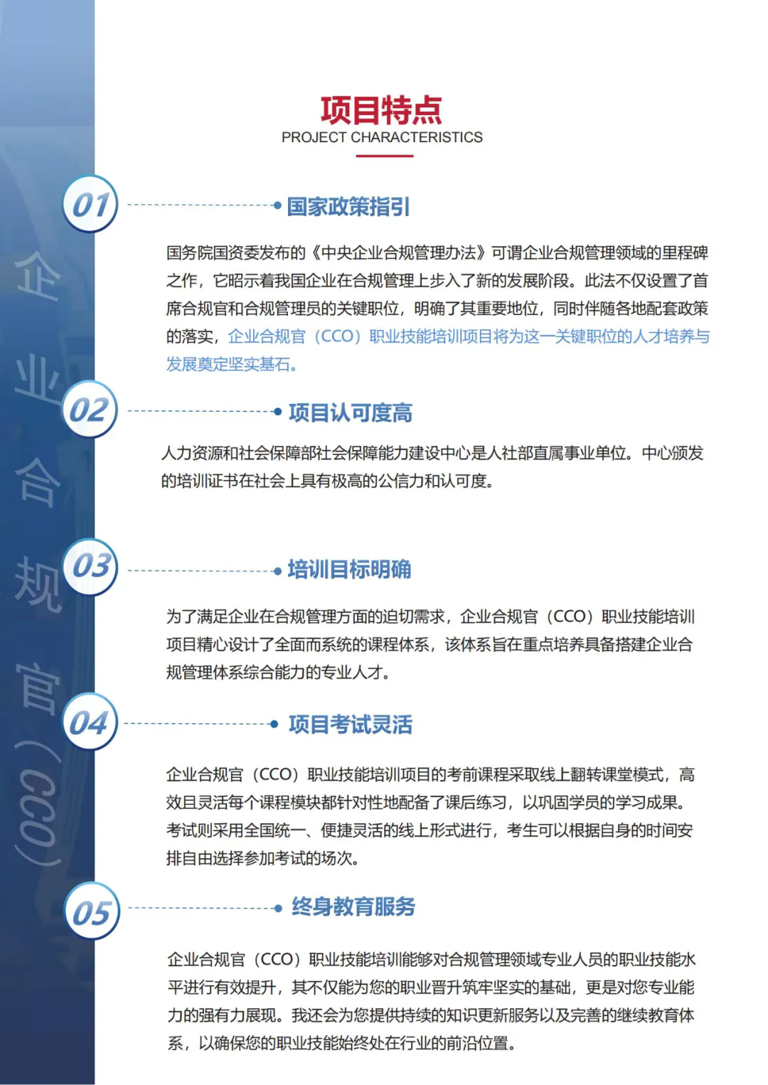
企业合规官(Corporate Compliance Officer,简称CCO)是由人社部能建中心面向企业合规管理人才培养主办的职业技能培训精品项目。该项目参考国务院国资委发布的《中央企业合规管理办法》中对企业设立首席合规官和合规管理员的有关技能要求分别设置企业合规官(CCO)二级和企业合规官(CCO)一级这两个不同等级的培养体系,全面高效地满足相应层次合规管理人才在理论体系和技能实践等各方面的需求。
031189916926 立即咨询来源:本站 发布时间:2025-06-20 热度:6292
《2025年人社部能建中心企业合规官(CCO)证书报考指南》
企业合规官(Corporate Compliance Officer,简称CCO)是由人社部能建中心面向企业合规管理人才培养主办的职业技能培训精品项目。该项目参考国务院国资委发布的《中央企业合规管理办法》中对企业设立首席合规官和合规管理员的有关技能要求分别设置企业合规官(CCO)二级和企业合规官(CCO)一级这两个不同等级的培养体系,全面高效地满足相应层次合规管理人才在理论体系和技能实践等各方面的需求。
一、培训组织机构主办单位:
人力资源和社会保障部社会保障能力建设中心
二、培训对象:
二级:从事或拟从事相关行业一线业务岗位人员。
一级:相关行业中高层管理人员、中高级咨询人才、国内外知名院校与研究机构的专家学者,以及合规管理实践领域的资深学者。
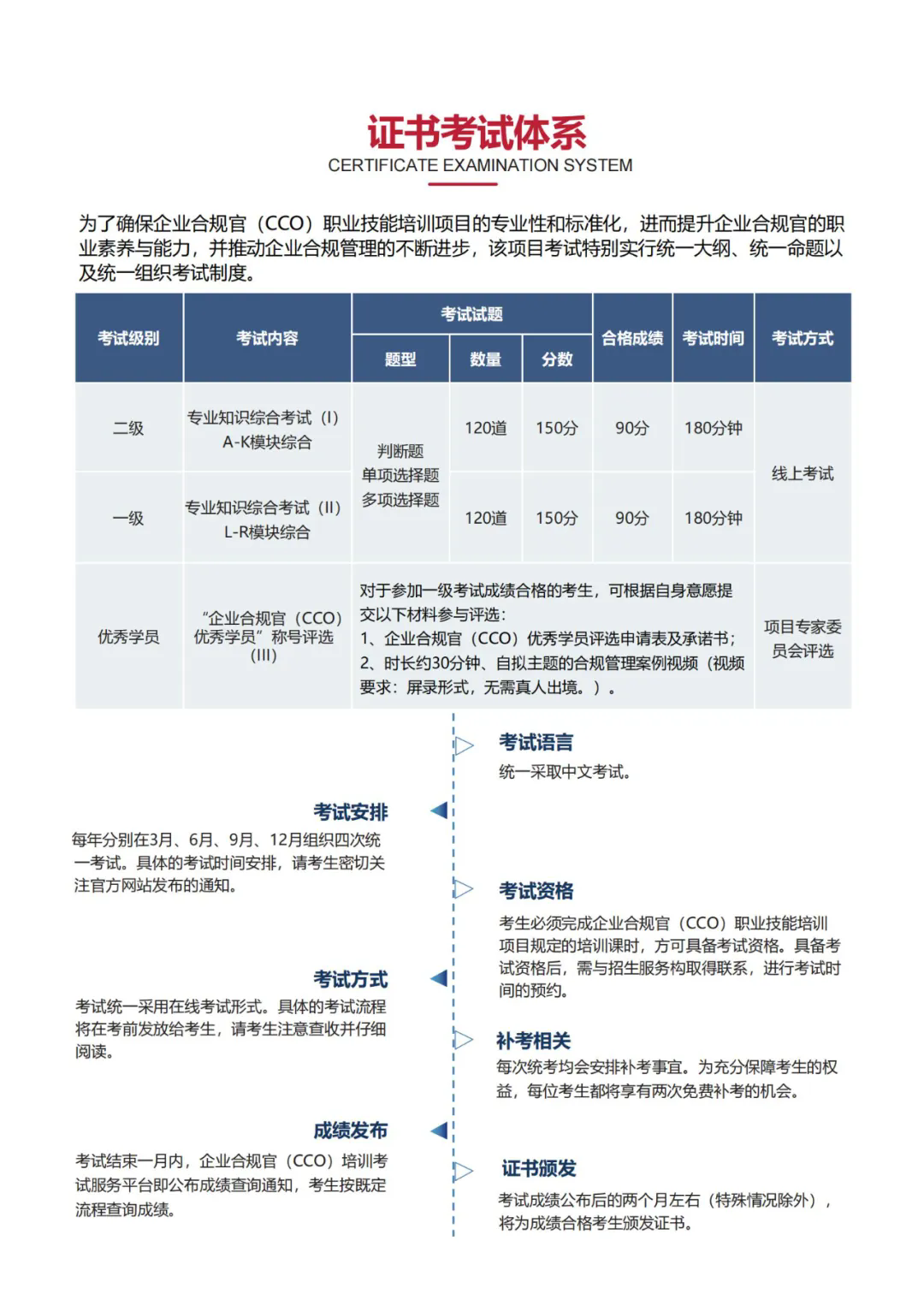
三、培训内容:
二级包含11个模块,共45课时:合规管理基础(4课时),合规信息库管理(4课时),合规制度管理(5课时),合规风险管理(3课时),合规风险审查与应对(4课时),合规组织管理(4课时),合规体系建设管理(6课时),合规运行管理(4课时),合规评价管理(5课时),合规考核管理(4课时),合规整改与优化管理(2课时)。
一级包含7个模块,共47课时:合规文化管理(5课时),合规监督管理(6课时),合规问责管理(4课时),合规协同管理(3课时),合规审计管理(9课时),合规信息化管理(4课时),行业合规管理案例(16课时)。
四、授课师资:
授课师资均为财税、审计、会计领域博士生导师、注册会计师、税务师或具有多年从业经验的企业高级人才。
五、培训方式及收费:
(一)培训方式:统一采用线上培训方式。
(二)培训平台:企业合规官(CCO)培训考试服务平台
六、培训证书发放参加培训并通过考核的学员,将获得人力资源和社会保障部社会保障能力建设中心颁发的企业合规官(CCO)培训证书。证书可在人力资源和社会保障部教育培训网进行查询。七、报名及联系方式(一)报名材料及要求:1.填写报名审核表(联系报名咨询老师或地方招生服务机构索取);2.最高学历证、经济类职称证和身份证正反面复印件电子版3.提交以本人身份证号命名(X使用大写)的格式为.JPG的个人近期免冠电子照片。建议照片尺寸为33mm(高)×23mm(宽),大小在20KB-150KB之间,白底,确保人像清晰。
企业合规官(简称CCO)是人力资源和社会保障部社会保障能力建设中心主办开展企业合规官(CCO)职业技能培训项目;凡参加培训并考核合格者,由人力资源和社会保障部社会保障能力建设中心颁发企业合规官(CCO)培训证书,证书信息可在人力资源和社会保障部教育培训官网查询。







为促使更多的企业懂得合规发展的必要性,避免不合规给企业带来的信用危机和损失,全方位提升企业诚信水平,...

信合码(全称“信用合规服务保障码”)是河北忠信信用评价有限公司已在全国推广的一种数字化企业信用展示工...

铨镜码是河北忠信信用评价有限公司向全国推广的一种基于云智慧系统的二维码工具,主要用于企业信用合规管理...